Notifications Questions
What determines if a desktop notification should be triggered?
Desktop notifications are triggered under to following conditions. Click to expand the flow chart.

What determines if an email notification should be triggered?
Email notifications are triggered under to following conditions. Click to expand the flow chart.

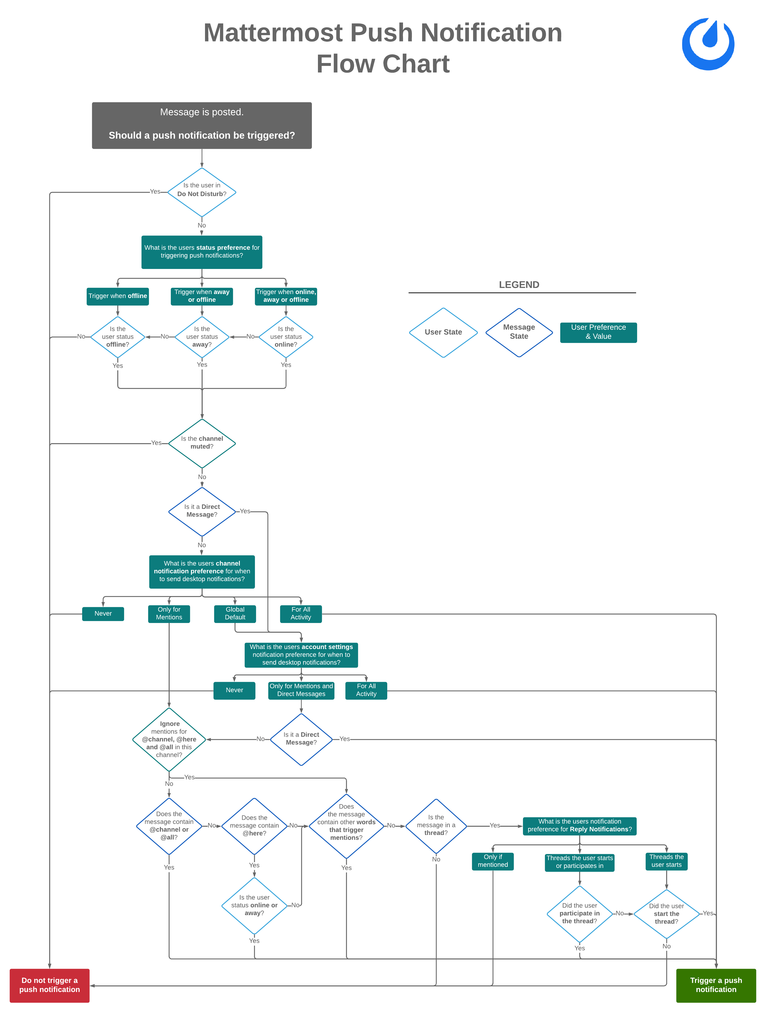
What determines if a mobile push notification should be triggered?
Mobile push notifications are triggered under to following conditions. Click to expand the flow chart.

Are mobile push notifications free?
Yes, push notifications are free if you compile your own push-proxy service. Push notifications are also free if you use the hosted Test Push Notification Service (TPNS) provided by Mattermost, Inc.
TPNS, hosted at https://push-test.mattermost.com, offers transport-level encryption, but not production-level service level agreements (SLAs).
If you need production-level SLAs for push notifications, you can either compile your own push-proxy service, with your own key, or you can use a paid option and become a Mattermost Professional subscriber agreeing to our Conditions of Use, which enables you to use a production-level Hosted Push Notification Service (HPNS) at https://push.mattermost.com
.
Learn more about our mobile apps and push notification service.