Notifications questions#
What determines if a desktop notification should be triggered?#
Desktop notifications are triggered under to following conditions. Click to expand the flow chart.
What determines if an email notification should be triggered?#
Email notifications are triggered under to following conditions. Click to expand the flow chart.
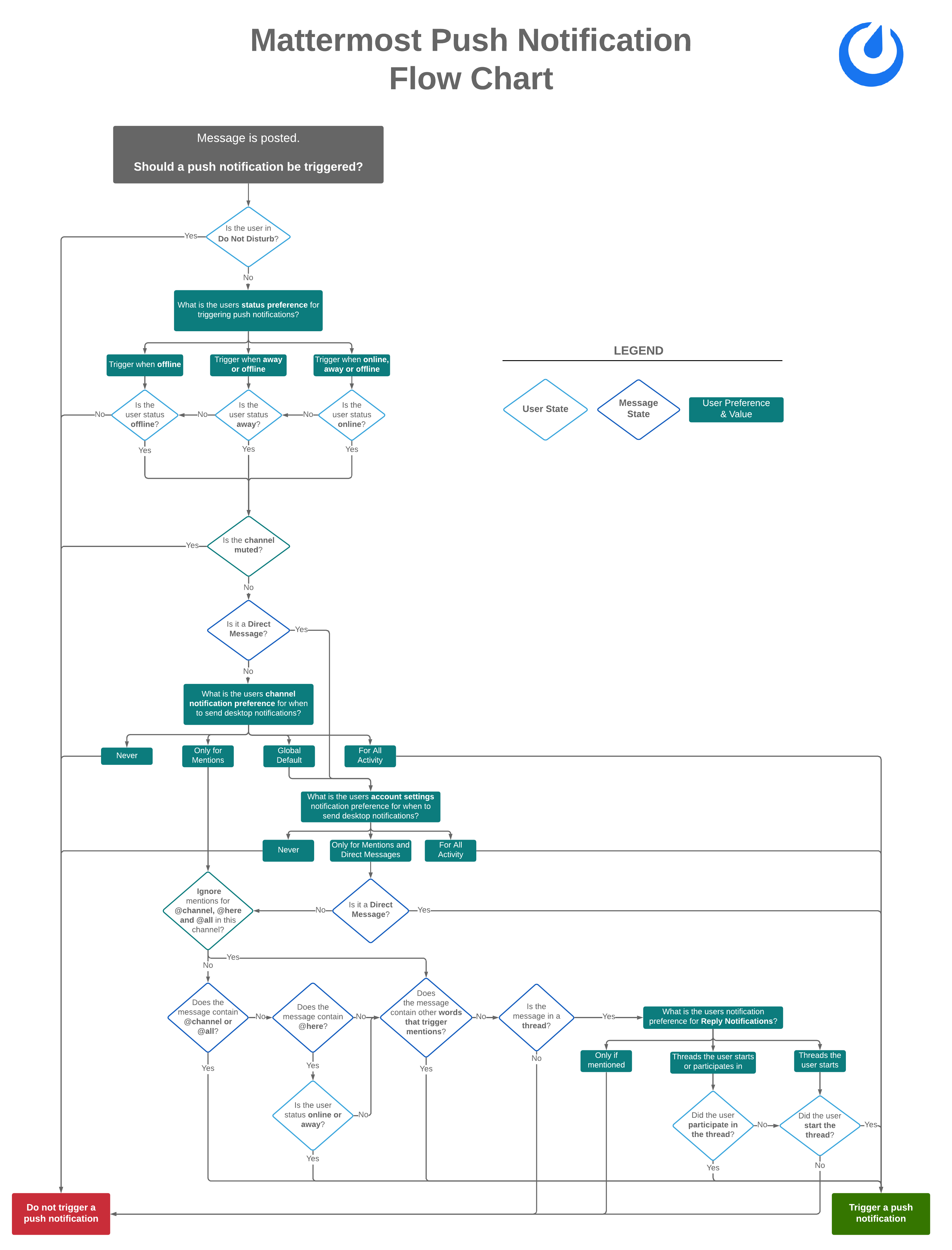
What determines if a mobile push notification should be triggered?#
Mobile push notifications are triggered under to following conditions. Click to expand the flow chart.
Are mobile push notifications free?#
Yes, push notifications are free if you compile your own push-proxy service. Push notifications are also free if you use the hosted Test Push Notification Service (TPNS) provided by Mattermost, Inc.
TPNS, hosted at https://push-test.mattermost.com, offers transport-level encryption, but not production-level service level agreements (SLAs).
If you need production-level SLAs for push notifications, you can either compile your own push-proxy service, with your own key, or you can use a paid option and become a Mattermost Professional subscriber agreeing to our Conditions of Use, which enables you to use a production-level Hosted Push Notification Service (HPNS) at https://push.mattermost.com.
Learn more about our push notification service.