Notifications questions#

What determines if a desktop notification should be triggered?#

Desktop notifications are triggered under to following conditions. Click to expand the flow chart.

A flow diagram shows how Mattermost Desktop App notifications are triggered when a message is posted.

What determines if an email notification should be triggered?#

Email notifications are triggered under to following conditions. Click to expand the flow chart.

A flow diagram shows how Mattermost email notifications are triggered when a message is posted.

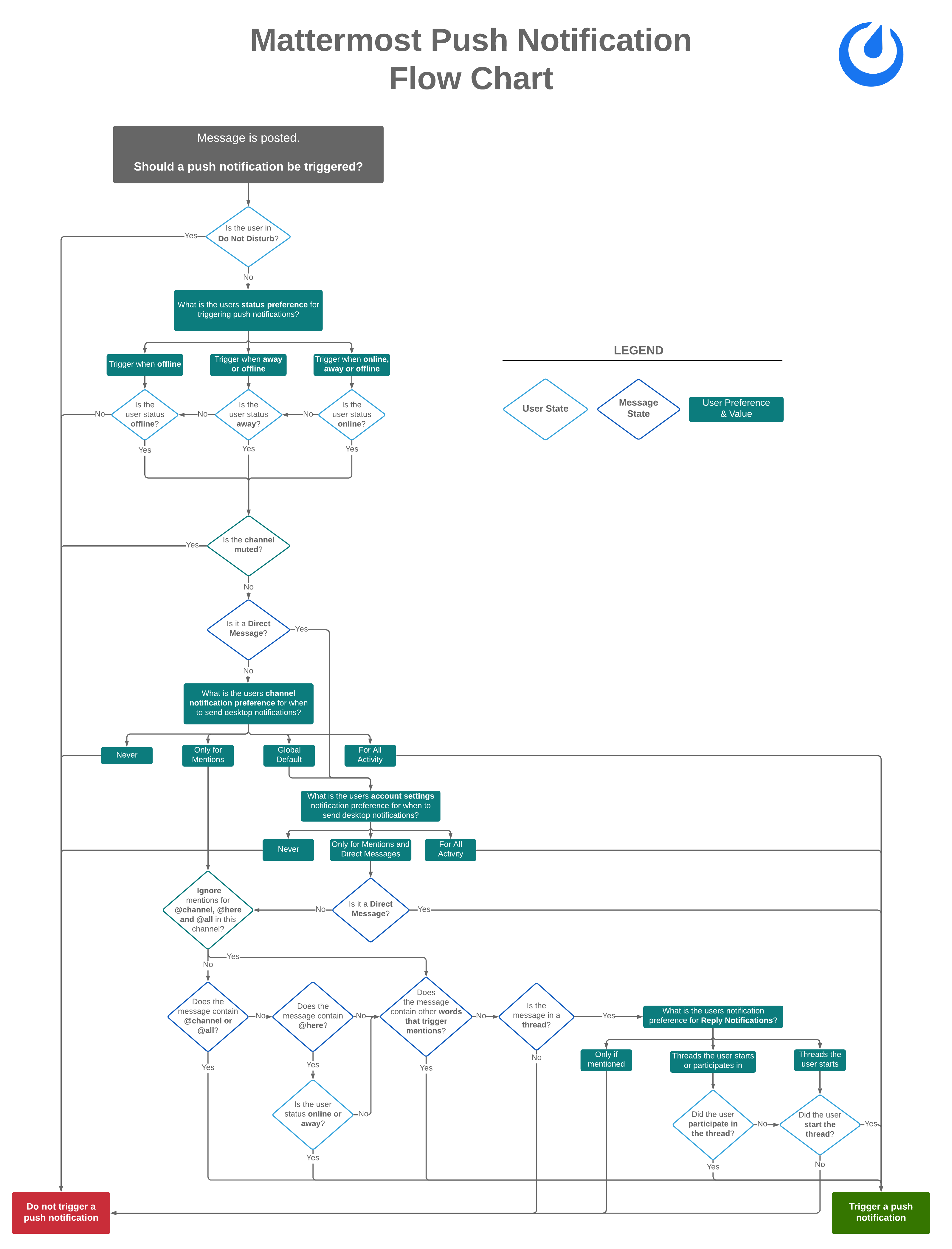
What determines if a mobile push notification should be triggered?#

Mobile push notifications are triggered under to following conditions. Click to expand the flow chart.

A flow diagram shows how Mattermost mobile push notifications are triggered when a message is posted.

Are mobile push notifications free?#

Yes, push notifications are free if you compile your own push-proxy service. Push notifications are also free if you use the hosted Test Push Notification Service (TPNS) provided by Mattermost, Inc.

TPNS, hosted at https://push-test.mattermost.com, offers transport-level encryption, but not production-level service level agreements (SLAs).

If you need production-level SLAs for push notifications, you can either compile your own push-proxy service, with your own key, or you can use a paid option and become a Mattermost Professional subscriber agreeing to our Conditions of Use, which enables you to use a production-level Hosted Push Notification Service (HPNS) at https://push.mattermost.com.

Learn more about our mobile apps and push notification service.